Larissa Oh

Reducing churn with simplified, straightforward host onboarding for a community app

A local community-building cross-platform tool for neighbors with shared interest and purpose Bailiwik

Product Designer Collaborated with 1 PM & 1 Lead Engineer
6 weeks Onboarding redesign for web app
Freelance UX

Onboarding optional step: create community event
Onboarding optional step: create community event

Cultivating a stronger sense of community in the neighborhood

While the project was not implemented due to external factors, the redesigned flow showed promise. The proposed onboarding experience for hosts is now more intuitive and engaging. Upon implementation, there is a potential to

2x active communities

80% churn

A community-building tool lacking community

Bailiwik launched as a cross-platform tool in 2015 to help neighbors connect and build purpose-driven communities. The client, one of Bailiwik’s co-founders, revealed a troubling situation: a high churn rate and numerous inactive communities and members, putting the platform’s growth and future at risk.

Aiming to better understand the client’s concern, I explored the platform and noticed a limited number of communities with consistent activity. While this is not quantifiable data, it aligns with the client’s concerns about user engagement.

Final design of key screens for host onboarding
Final design of key screens for host onboarding

Data gaps and limited resources led to additional focused research effort

A recent UX research with past members revealed that Bailiwik struggled to meet users’ needs for connecting over shared interests and building meaningful relationships. To make matters worse, the platform experience was not very pleasant. The research, however, never addressed users’ motivation to use community-building tools.

To learn about the why’s and how’s, I studied the competitors and conducted a quick poll with potential users, which uncovered the users’ desire for a more personalized experience based on interests and proximity.

Competitors Heylo and Nextdoor main onboarding screens on iOS
Competitors Heylo and Nextdoor main onboarding screens on iOS

A more intentional onboarding flow for a more personalized experience

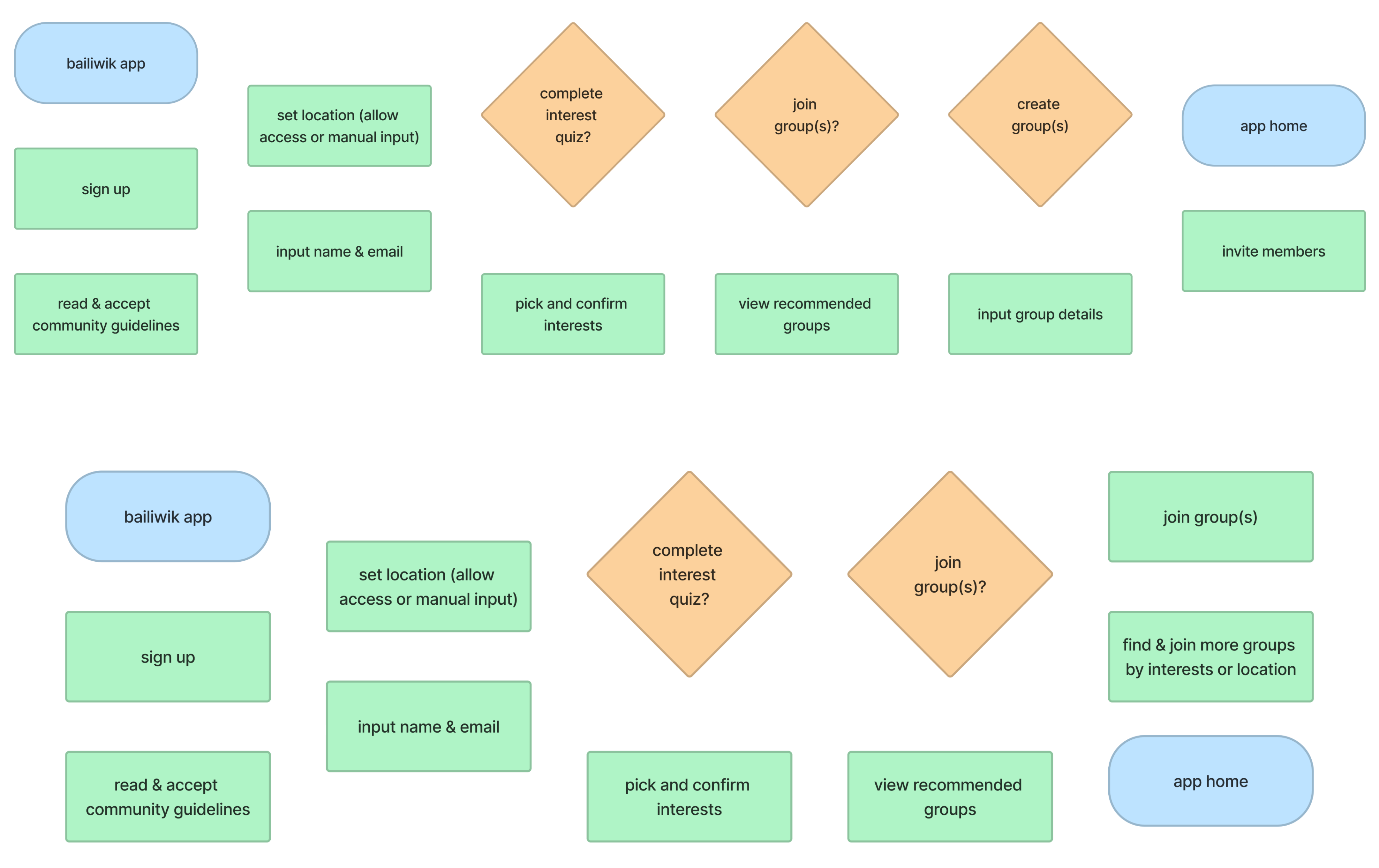
Based on the research, there are 2 major user groups on Bailiwik, the community members and the hosts. Members want to connect over shared-interests like hobbies, while hosts over shared-purpose like raising awareness for a cause. For Bailiwik’s founder, purpose is powerful in bringing people together to build meaningful communities. However, these incentives are currently missing.

Simplified hosts and members user flows (happy paths)
Simplified hosts and members user flows (happy paths)

Boosting host onboarding for maximum impact with limited resources

Sharing early and often for stakeholder feedback has always been part of my design process. Faced with the scarcity of time and resources, the client wanted to maximize the project impact while scaling down effort. Believing that hosts as a key to strong communities, the client suggested to aim our attention to improving the web-to-app onboarding experience only for hosts.

While all user groups are equally important, focusing on hosts offered several strategic advantages. Optimizing their experience could potentially trigger a positive ripple effect, attracting more members and building stronger communities. Additionally, given the resource constraints, it allowed us to deliver a high-impact solution within the project scope. With that, the team and I agreed to move forward with host onboarding. Aligned with the client’s vision of “If you build it, they will come” mentality, I dove into analyzing the existing flow.

Key mid-fidelity screens from onboarding flows that never made to final designs
Key mid-fidelity screens from onboarding flows that never made to final designs

Reducing frustration with a clear onboarding flow

Currently, the lengthy web-to-app transition has over 12 screens and unclear instructions. This could negatively impact user engagement and churn.

I streamlined the flow to 6 clear steps, including a prominent “Create a Community” call to action on the landing page. Additionally, as a “one more thing”, I incorporated 2 optional screens to encourage early community building to emphasize the platform’s value to its users.

Create an account and enter basic information for the Bailiwik
Create an account and enter basic information for the Bailiwik
Add location and colors to the Bailiwik
Add location and colors to the Bailiwik
Optional prompts to invite members and host the first community event
Optional prompts to invite members and host the first community event

Lesson: Proactively explore diverse angles for well-rounded insight

Every project is a growth opportunity. What I learned is to not be afraid to dive deeper on client’s perspective by asking more thought-provoking questions to help them realize the real top priority. The sooner the utmost must-do is figured out, the more efficient the project work can be.

When resources become available again, I would redesign the member’s “Join a Community” flow and finally add the “Interests” feature for members and hosts to enhance community recommendations based on member’s interests.

More from Larissa

Twos